【深度知识】以太坊区块数据结构及以太坊的4棵数

1. 摘要

本文介绍以太坊区块链的一些基本知识,包括: 区块数据结构 数据结构基础 以太坊的4棵树 状态树 交易树 收据树 账户存储树

2. 区块数据结构
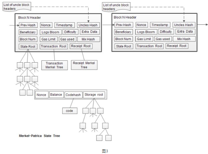
以太坊的区块是由区块头、交易列表和叔区块三部分组成。其中区块头包含块区号、块哈希、父块哈希等信息,其中State Root、 Root、 Root分别代表了状态树、交易树和交易树的哈希。除了创世块外,每个块都有父块,用 Hash连成一条区块链。如下图:

3. 数据结构基础
1、 树 Tree,也叫做哈希树,顾名思义,就是存储hash值的一棵树。树的叶子是数据块的hash值。非叶节点是其对应子节点串联字符串的hash。是一个把任意长度的数据通过哈希函数映射成固定长度数据,这个数据就叫hash值,将这些hash值放到一个List里面,就叫做Hash List。 Tree可以看做Hash List的泛化。 1) Tree的原理 把数据分成小的数据块,每个数据块有相应地哈希,把相邻的两个哈希合并成一个字符串,然后运算这个字符串的哈希,得到了一个”子哈希“。如果哈希总数是单数,那么直接取最后一个哈希作为下个子哈希。这样就可以得到数目更少的新一级哈希。然后按照这种方式逐渐计算上去,最终必然形成一棵倒挂的树,到了树根的这个位置,就剩下一个根哈希了,我们把它叫做 Root。过程如下图:

2)树的意义 在p2p网络,下载之前,先从可信的源获得文件的 Tree树根。一旦获得了树根imToken钱包,就可以从其他从不可信的源获取 tree。通过可信的树根来检查接受到的 Tree。如果 Tree是损坏的或者虚假的,就从其他源获得另一个 Tree,直到获得一个与可信树根匹配的 Tree。
2、Trie 树 Trie树,又称前缀树或字典树。利用字符串的公共前缀来减少查询时间,最大限度的减少无谓的字符串比较,查询效率比哈希树高。典型应用是用于统计,排序和保存大量的字符串(不仅限于字符串),经常被搜索引擎系统用于文本词频统计。如图5
基本性质: 1)根节点不包含字符,除根节点外的每一个子节点都包含一个字符 2)从根节点到某一节点。路径上经过的字符连接起来,就是该节点对应的字符串 3)每个节点的所有子节点包含的字符都不相同 注:键不需要被显式地保存在节点中。图示中标注出完整的单词,只是为了演示trie的原理

3、树 树,或称 trie,压缩前缀树,是一种更节省空间的Trie。对于基数树的每个节点,如果该节点是唯一的儿子的话,就和父节点合并。

4,以太坊的树
以太坊区块数据有三棵树,分别为状态树,交易树和收据树。整个以太坊系统中只有一棵状态树,记录整个以太坊系统的所有账户状态。每个区块保存着一棵交易树,记录该区块的交易情况,一棵收据树用来记录该区块的交易收据。 状态树采用-(MPT)树,而交易树和状态树采用树。 对于交易树和收据树来说,一旦树已经建立,花多少时间来编辑这棵树并不重要,因为树一旦建立了,它就会永远存在并且不会改变。所以交易树和收据树采用树。 对于状态树,每个节点基本上包含了一个键值映射,其中的键是地址,而值包括账户的声明、余额、随机数、代码以及每一个账户的存储。不同于交易历史记录,状态树需要经常地进行更新:账户余额和账户的随机数nonce经常会更变,更重要的是,新的账户会频繁地插入,存储的键也会经常被插入以及删除。我们需要这样的数据结构,它能在一次插入、更新、删除操作后快速计算到树根,而不需要重新计算整个树的Hash。树具有Trie树快速查找特点,并且比Trie树更加节省空间,所以以太坊中,对树改造成-(MPT)树。
账户存储树是保存与账户相关联数据的结构。该项只有合约账户才有,而在 EOA 中, 留空、 则是一串空字符串的哈希值。 (1)状态树
状态树中有四种节点,分别是空节点、叶子节点、扩展节点和分支节点。 空节点,简单的表示空,在代码中是一个空串。 叶子节点(leaf),表示为[key,value]的一个键值对,其中key是key的一种特殊十六进制编码,value是value的RLP编码。 扩展节点(),也是[key,value]的一个键值对,但是这里的value是其他节点的hash值,这个hash可以被用来查询数据库中的节点。也就是说通过hash链接到其他节点。 分支节点(),因为MPT树中的key被编码成一种特殊的16进制的表示,再加上最后的value,所以分支节点是一个长度为17的list,前16个元素对应着key中的16个可能的十六进制字符,如果有一个[key,value]对在这个分支节点终止,最后一个元素代表一个值,即分支节点既可以搜索路径的终止也可以是路径的中间节点。
假如有四个账户,账户1地址,余额1ETH;账户2地址,余额2ETH;账户3地址,余额3ETH;账户4地址,余额4ETH,存储如下:




从图中可以看出,状态树的存储涉及3种编码方式: 编码 Hex编码 编码
在完成编码后,会通过折叠操作把子结点替换成子结点的hash值,然后以键值对的形式将所有结点存储到数据库中。下面详细介绍上面3中编码方式。
编码 即原始关键字以太坊和比特币区块链钱包,比如图中的、等。每个字节中包含2个(半字节,4 bits),每个的数值范围时0x0~0xF。
Hex编码 由于我们需要以为单位进行编码并插入MPT,因此需要把一个字节拆分成两个,转换为Hex编码。
编码 当我们需要把内存中MPT存储到数据库中时,还需要再把两个字节合并为一个字节进行存储,这时候会碰到2个问题: 关键字长度为奇数,有一个字节无法合并 需要区分结点是扩展结点还是叶子结点
为了解决这个问题,以太坊设计了一种编码方式,具体规则如下: 扩展结点,关键字长度为偶数,前面加00前缀 扩展结点,关键字长度为奇数,前面加1前缀(前缀和第1个字节合并为一个字节) 叶子结点,关键字长度为偶数,前面加20前缀(因为是Big ) 叶子结点,关键字长度为奇数,前面加3前缀(前缀和第1个字节合并为一个字节)
的存储 中存储了很多,而每一个则代表了一个以太坊账户,包含了账户的地址、余额、nonce、合约代码hash等状态信息。所有账户的当前状态在以太坊中被称为“世界状态”,在每次挖出或者接收到新区块时需要更新世界状态。 为了能够快速检索和更新账户状态,采用了两级缓存机制,参见下图:

第一级缓存以map的形式存储 第二级缓存以MPT的形式存储 第三级就是上的持久化存储 当上一级缓存中没有所需的数据时,会从下一级缓存或者数据库中进行加载。
(2)交易树 从下图中可以看出,MPT是以交易在区块中的索引的RLP编码作为key,存储交易数据的RLP编码。事实上交易在中并不是单独存储的,而是存储在区块的Body中。在往中存储不同类型的键值对时,会在关键字中添加不同的前缀予以区分。 因此,以b + block index + block hash作为关键字就可以唯一确定某个区块的Body所在的位置。另外,为了能够快速查询某笔交易的数据,在数据库中还存储了每笔交易的索引信息,称为。中包含了block index和block hash用于定位区块Body,同时还包含了该笔交易在区块Body中的索引位置。

(3)收据树 交易回执的存储和交易类似,区别是交易回执是单独存储到中的,以r为前缀。另外,由于交易回执和交易是一一对应的,因此也可以通过快速定位交易回执所在的位置,加速交易回执的查找。

(3)账户存储树 以太坊中有两种账户类型:外部所有账户( Owned 简称 EOA)以及合约账户。我们用来互相收发以太币、部署智能合约的账户就是 EOA 账户,而部署智能合约时自动生成的账户则是合约账户。每一个智能合约都有其独一无二的以太坊账户。
账户状态反映了一个以太坊账户的各项信息。例如,它存储了当前账户以太币的余额信息、当前账户发送过的交易数量...每一个账户都有账户状态。
下面就来看看账户状态中都包括什么: nonce 从此地址发送出去的交易数量(如果当前为 EOA 账户)或者此账号产生的合约创建操作(现在先别管合约创建操作是什么)。 此账号所拥有的以太币数量(以 Wei 计量)。 账户存储树的根节点哈希值(稍后介绍账户存储是什么)。 对于合约账户,就是此账户存储 EVM 代码的哈希值。对于 EOA 账户,此处留空。
账户状态中不容忽视的一个细节是,上述对象在内的所有对象都可变(除了 )。举例来说,当一个账户向其他账户发送以太币时,除了 nonce 会增加,账户的余额也会相应改变。
而 的不可变性使得,如果部署了有漏洞的智能合约,也无法修复更新此合约。对应的,只能部署一个新合约(而有漏洞的版本会一直存在于区块链上)。这也是为什么使用 进行智能合约的开发和部署十分必要,并且用 编程时要遵循 最佳实践 的要求。
账户存储树是保存与账户相关联数据的结构。该项只有合约账户才有,而在 EOA 中, 留空、 则是一串空字符串的哈希值。所有智能合约的数据都以 32 字节映射的形式保存在账户存储树中。此处不再赘述账户状态树如何维持合约数据。账户状态中的 区域负责维持账户存储树根节点哈希值。


存储树,账户状态,世界状态的构成关系
根据以太坊黄皮书,账户若是一个智能合约账户,则必定包含了 存储树 ()和 代码存储 ()。
若我们继续放大观察存储树,即为上图最左边的树。存储树保存了智能合约的变量数据,它维持着256位的变量数据索引与RLP 算法编码过的256位数据本身。
为保证数据完整性,这些数据 也被组织成一棵 MPT 树的形式 。该MPT树的根节点哈希值称为 存储树 。 存储树是账户状态的一个 域 ,该值随着合约的存储区的增加、删除、改动而不断变更。 代码存储是只读的,它是合约账户的所执行的代码,它在合约第一次创建完毕后就不可以再变更。
5,总结
总结一下,以太坊有四种前缀树: (1)状态树包括了从地址到账户状态之间的映射。状态树的根节点哈希值由区块保存(在 字段),它标示了区块创建时的当前状态。整个网络中只有一个状态树。 状态标识了以太坊这台分布式计算机的硬盘。它是从地址到账户状态的映射。 (2)交易树包含了一个区块中的所有交易信息。由区块头(在 区域)保存交易树的根节点哈希值。每个区块都有一棵交易树。 交易标示了系统中的状态转移。它可以是资金的转移、消息调用或是合约的部署。 (3)交易收据树包含了一个区块中所有交易的收据信息。同样由区块头(在 区域)保存交易收据树的根节点哈希值;每个区块都有对应的交易收据树。 (4)账户存储树保存了与某一智能合约相关的数据信息。由账户状态保存账户存储树的根节点哈希值(在 字段)。每个账户都有一个账户存储树。 账户状态保存着每个以太坊账户的状态信息。账户状态同样保存着账户状态树的 ,后者包含了该账户的存储数据。
用一张图总结而言:


发表评论:
◎欢迎参与讨论,请在这里发表您的看法、交流您的观点。